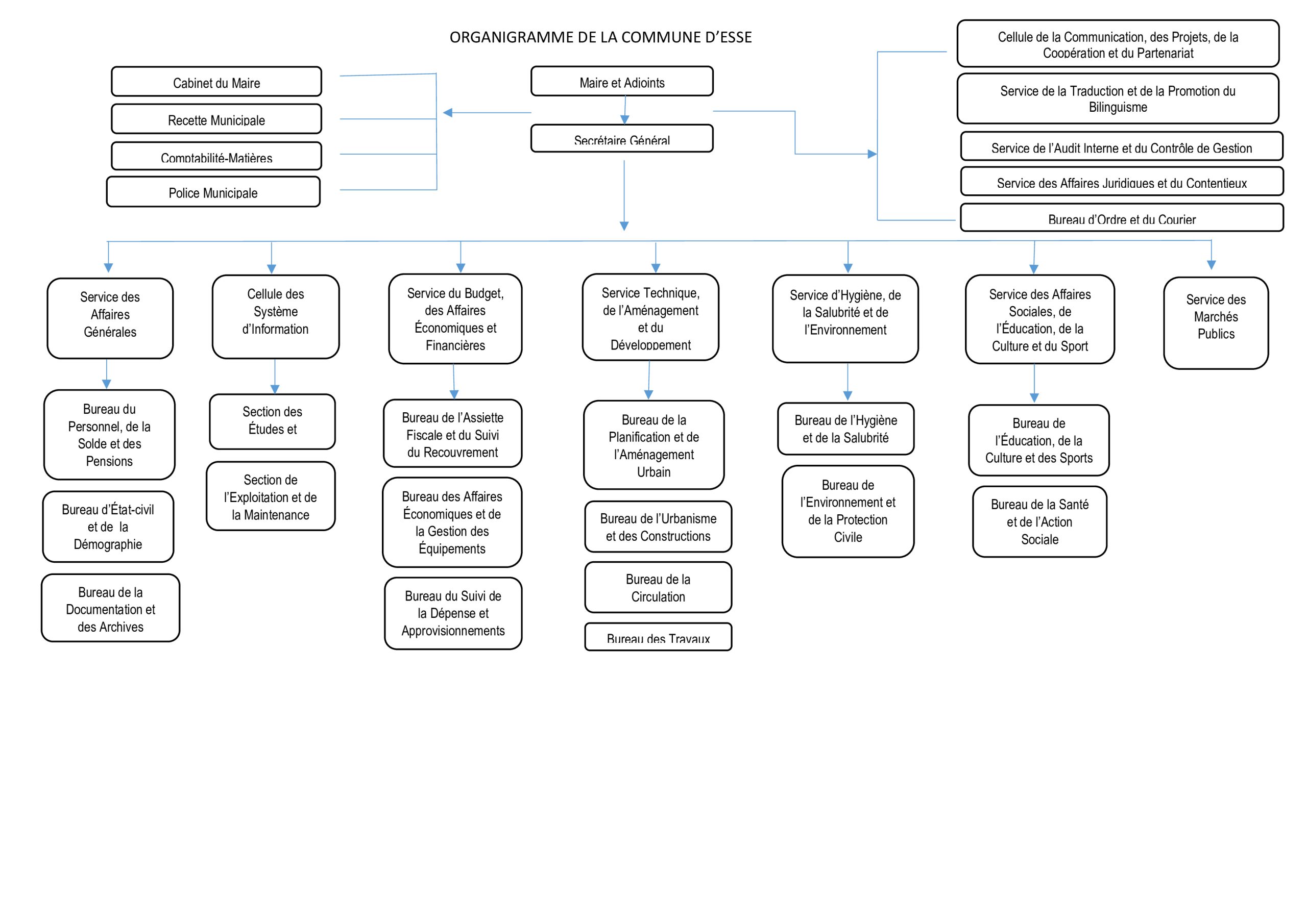
Organigramme

Contacts et localisation

Département de la Mefou et Afamba , région du Centre

A propos

Esse est une commune du Cameroun située dans la région du Centre et le département de la Méfou-et-Afamba. Elle est limitée par les communes d’Awaé à l’est, Edzendouan à l’ouest, Olanguina au nord-est, Afanloum au sud et Soa.

Commune d'Esse - © 2025. Tous droits réservés